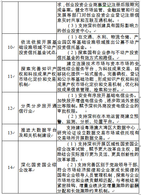
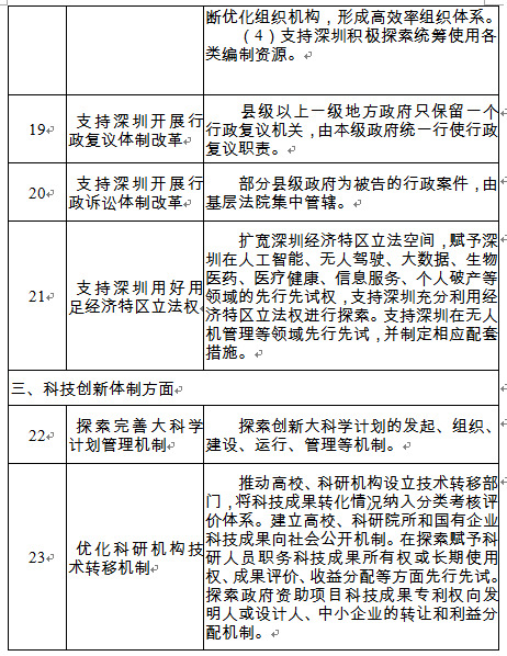
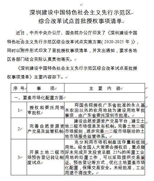
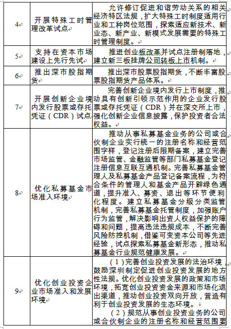
深圳建设中国特色社会主义先行示范区综合改革试点首批授权事项清单公布 稿源:国家发改委2020-10-18 11:15 您的浏览器不支持 video 标签。 您的浏览器不支持 audio 标签。 长沙晚报掌上长沙10月18日讯 据国家发改委消息 近日,中共中央办公厅、国务院办公厅印发了《深圳建设中国特色社会主义先行示范区综合改革试点实施方案(2020-2025年)》,同时以附件形式印发了首批授权事项清单,并发出通知,要求各地区各部门结合实际认真贯彻落实。 《深圳建设中国特色社会主义先行示范区综合改革试点首批授权事项清单》主要内容见附件。 【作者:】 【编辑:彭雨纯】 长沙晚报社版权声明 关键词:深圳 >>我要举报