湖南29家游泳场所卫生抽查不合格被通报
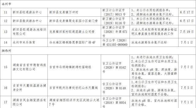
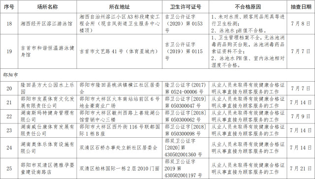
长沙晚报掌上长沙7月27日讯 据湖南日报消息 记者今天从湖南省卫生计生综合监督局获悉,按照国家卫生健康委有关通知精神,湖南各级卫生健康综合监督执法机构近日在全省范围内开展了游泳场所卫生国家随机监督抽查工作,监督抽查的内容重点为游泳场所经营者落实9项卫生管理制度情况和游泳池及浸脚池水质7项指标达标情况。根据随机监督抽查结果,省卫生计生综合监督局向社会公布了第一批29家卫生监督抽查不合格游泳场所名单。




■小贴士
“五看”法宝帮您选择符合标准的游泳池
一看信息。选择一个游泳池,首先应当查看游泳馆门口醒目位置是否有卫生监督信息公示,内容包括卫生许可证、卫生信誉度等级、卫生检测结果。建议去卫生信誉度等级为A级的游泳馆游泳。
二看更衣淋浴。规范的游泳馆应设立符合卫生规范的更衣室与淋浴室。
三看脚消毒设施。游泳馆要设置符合卫生标准要求的浸脚消毒池,顾客进入游泳池前应当在浸脚消毒池走过,接受脚部消毒。浸脚消毒池里面的液体含有较高浓度消毒液,通过时应避免消毒液对眼部、幼儿其他部位的损伤。
四看通风。游泳馆要保持室内通风良好,设有机械通风设施,如果有异味、通风不良,则不宜选择。
五看池水。游泳馆要对池水进行循环净化消毒处理并定期补充新水,确保池水水质符合卫生标准。游泳池水肉眼观看应该是清澈透明的。
此外,大家还可以定期关注湖南卫生监督分批次发布的全省游泳场所卫生国家随机监督抽查不合格单位名单的通报。如果在游泳过程中发现卫生设置不达标的情况,及时向当地卫生监督部门举报。
>>我要举报
