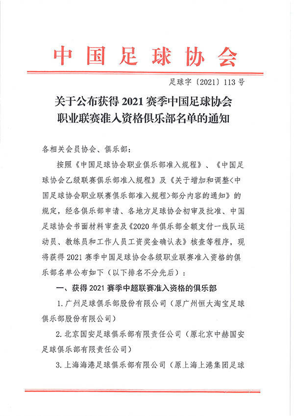
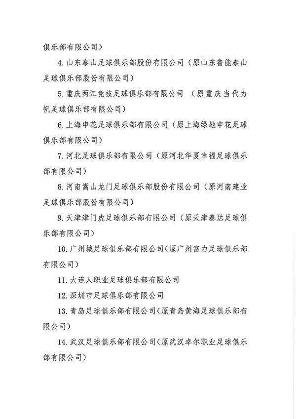
足协公布联赛准入:天津在列,苏宁无缘,沧州递补
长沙晚报掌上长沙3月29日讯 据中国足球协会网站消息 3月29日下午,新赛季中国足球职业联赛的准入名单终于出炉。根据中国足协公布的名单,天津津门虎获准踢中超,而中超卫冕冠军江苏苏宁队则未能上演奇迹,就此暂时告别职业联赛舞台,由沧州雄狮递补参加2021赛季的中超联赛。此外,泰州远大、内蒙古中优、北京人和、深圳壆岗和江苏盐城鼎立都未获得新赛季职业联赛的参赛资格。






【新闻多一点】江苏、泰州等六家球队无缘新赛季联赛,有关球员不占转会名额
3月29日,中国足协公布了新赛季各级联赛准入名单,江苏苏宁、泰州远大、内蒙古中优、北京人和、深圳壆岗和江苏盐城鼎立无缘新赛季联赛,中国足协官方公布,相关球员不占用新转入俱乐部的国内转会名额。

>>我要举报
